Saturday April 2026

হটলাইন

সেবা এবং ধাপ

নং শিরোনাম সেবার ধাপ কার্যকলাপ
  
নামজারী ও জমাখারিজ কেসের ডুপ্লিকেট পর্চা প্রদানের প্রসেস ম্যাপ দেখুন
অকৃষি খাস জমি বন্দোবস্তের প্রসেস ম্যাপ দেখুন
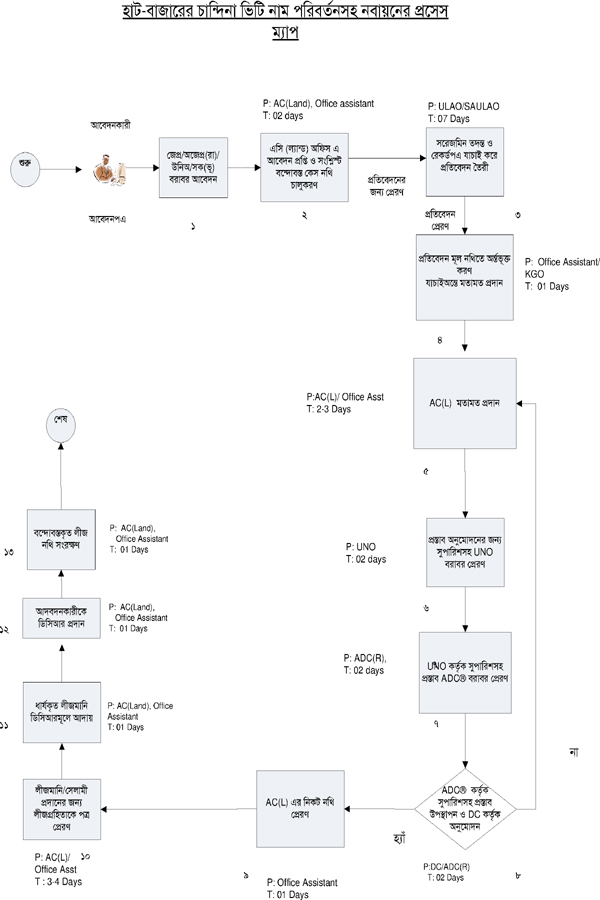
হাটবাজারের চান্দিনা ভিটি নাম পরিবর্তন সহ নবায়নের প্রসেস ম্যাপ দেখুন
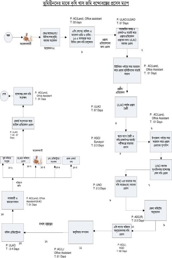
ভূমিহীনদের মাঝে কৃষি খাস জমি বন্দোবস্তের প্রসেস ম্যাপ দেখুন
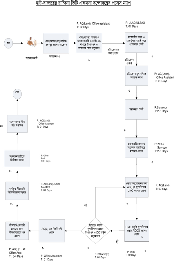
হাটবাজারের চান্দিনা ভিটি একসনাবন্দোবস্তের প্রসেস ম্যাপ দেখুন
নামজারি-জমাখারিজ প্রসেস ম্যাপ দেখুন
দেখছেন ১ থেকে ৬ পর্যন্ত, মোট ৬ এন্ট্রি

এক্সেসিবিলিটি

স্ক্রিন রিডার ডাউনলোড করুন